宇陀リトルシニア -日本リトルシニア中学硬式野球協会 関西連盟-
熱投TOP
ログイン
問い合わせ
入団案内
TOP
新着
試合情報
カレンダー
選手・スタッフ紹介
アルバム
練習ログ
YOUTUBE動画
チーム理念
チーム紹介
入団案内
練習グランド
グランド近郊詳細ルート
卒団生の進路
よくあるご質問
問い合わせ
TOP
>
新着情報
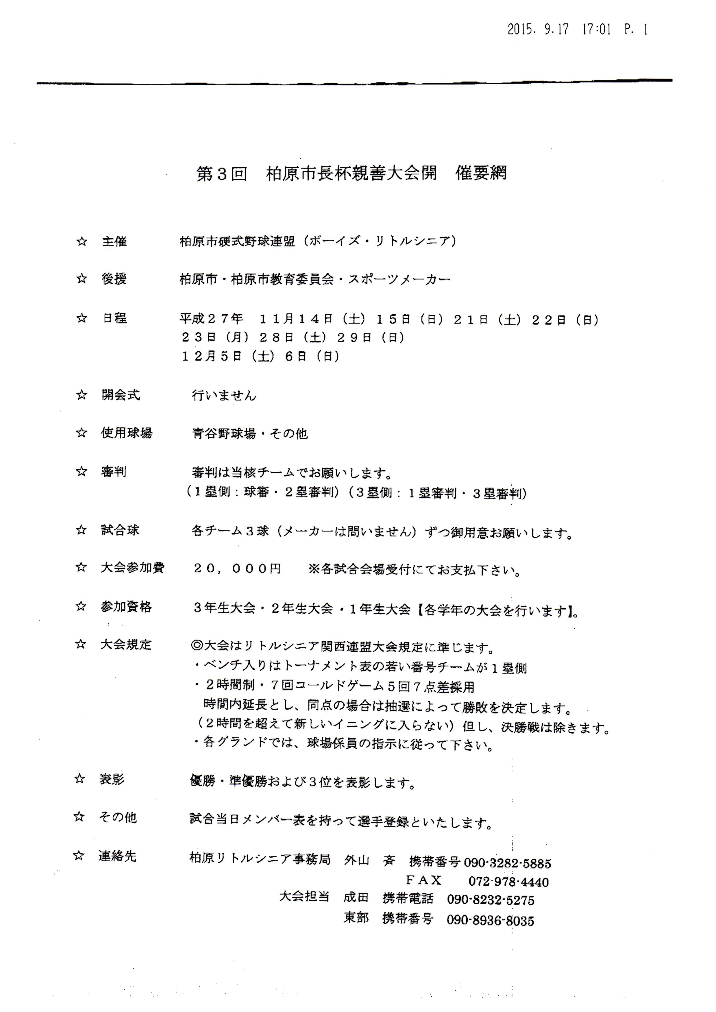
> 第3回 柏原市長杯親善大会
第3回 柏原市長杯親善大会
2015.11.28
日程:27年11月14日(土)~12月6日(日)
・28日(土)
マイナーVS富田林リトルシニア(阿田峯グラウンド)第3試合
五條市三在町1680
【関連ファイル】
大会要綱
オールスター/トーナメント表
マイナー/ 〃
Tweet