大館リトルシニア -日本リトルシニア中学硬式野球協会 東北連盟 秋田県支部-
熱投TOP
ログイン
問い合わせ
入団案内
TOP
カレンダー
試合情報
新着
選手・スタッフ紹介
練習ログ
アルバム
YOUTUBE動画
練習の流れ
年間予定表
入団Q&A
練習グランド
入団案内
甲子園出場選手
卒団生一覧
TOP
>
新着情報
> 第46回日本リトルシニア野球選手権東北大会楽天イーグルスCUP
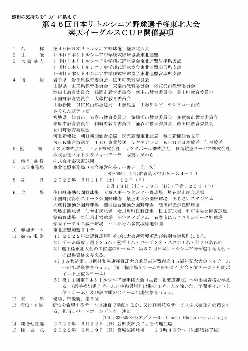
第46回日本リトルシニア野球選手権東北大会楽天イーグルスCUP
2022.05.31
【関連ファイル】
Tweet