TOP >新着情報 > 日本リトルシニア中学硬式野球協会より・・・

日本リトルシニア中学硬式野球協会より・・・

2020.05.06

日本リトルシニア中学硬式野球協会より、今後の対応について通知がありましたのでお知らせ致します。


 



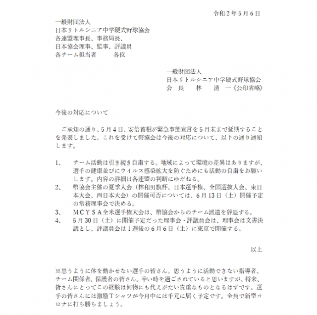
ご承知の通り、5月4日、安倍首相が緊急事態宣言を5月末まで延期することを発表しました。これを受けて幣協会は今後の対応について、以下の通り通知します。



 




  1. チーム活動は引き続き自粛する。地域によって環境の差異はありますが、選手の健康並びにウイルス感染拡大を防ぐためにも活動の自粛をお願いします。内容の詳細は各連盟の判断にゆだねる。

  2. 幣協会主催の夏季大会(林和男旗杯、日本選手権、全国選抜大会、東日本大会、西日本大会)の開催可否については、6月13日(土)開催予定の常務理事会で決める。

  3. MCYSA全米選手権大会は、幣協会からのチーム派遣を辞退する。

  4. 5月30日(土)に開催予定だった理事会・評議員会は、理事会は文書決議とし、評議員会は1週後の6月6日(土)に東京で開催する。



 



以上



 


※思うように体を動かせない選手の皆さん。思うように活動できない指導者、チーム関係者、保護者の皆さん。辛い時を過ごされていると思いますが、将来、皆さんにとってこの経験は何物にも代えがたい貴重なものとなるはずです。選手の皆さんには激励Tシャツが今月中には手元に届く予定です。全員で新型コロナに打ち勝ちましょう。

【関連ファイル】