荒川リトルシニア -日本リトルシニア中学硬式野球協会 関東連盟-
熱投TOP
ログイン
問い合わせ
入団案内
TOP
新着
試合情報
カレンダー
選手・スタッフ紹介
アルバム
旧サイト
入団案内
練習グランド
卒団生の進路
問い合わせ
練習の流れ
甲子園出場選手
忘れ物・落し物情報
TOP
>
新着情報
> 活動再開指針について
活動再開指針について
2020.05.21
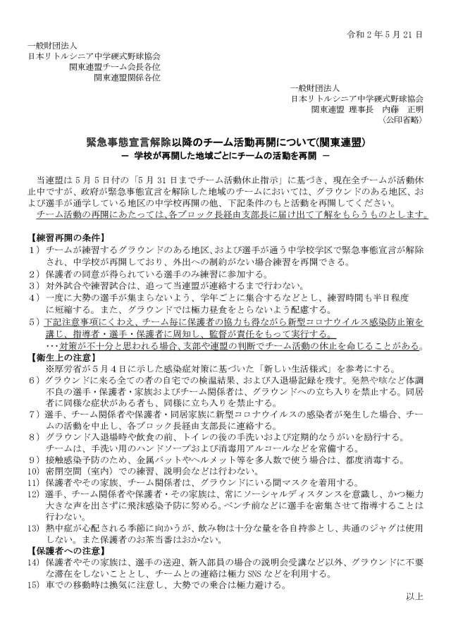
関東連盟より活動の再開について連絡がありましたのでお知らせ致します。
【
チーム活動再開について
】
政府が緊急事態宣言を解除した地域のチームについて、添付文書に示す条件にてチームの活動を再開してください。その際、各ブロック長経由支部長に届け出て了解を得ること。
【関連ファイル】
Tweet