荒川リトルシニア -日本リトルシニア中学硬式野球協会 関東連盟-
熱投TOP
ログイン
問い合わせ
入団案内
TOP
新着
試合情報
カレンダー
選手・スタッフ紹介
アルバム
旧サイト
入団案内
練習グランド
卒団生の進路
問い合わせ
練習の流れ
甲子園出場選手
忘れ物・落し物情報
TOP
>
新着情報
> 審判員のガイドライン
審判員のガイドライン
2020.06.17
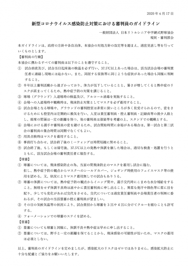
日本リトルシニア硬式野球協会より「新型コロナウイルス感染防止対策における審判員のガイドライン 」の発表がありましたので掲載致します。
【関連ファイル】
Tweet